+966 13 82 44 44 8 info@roadrunner.com.sa

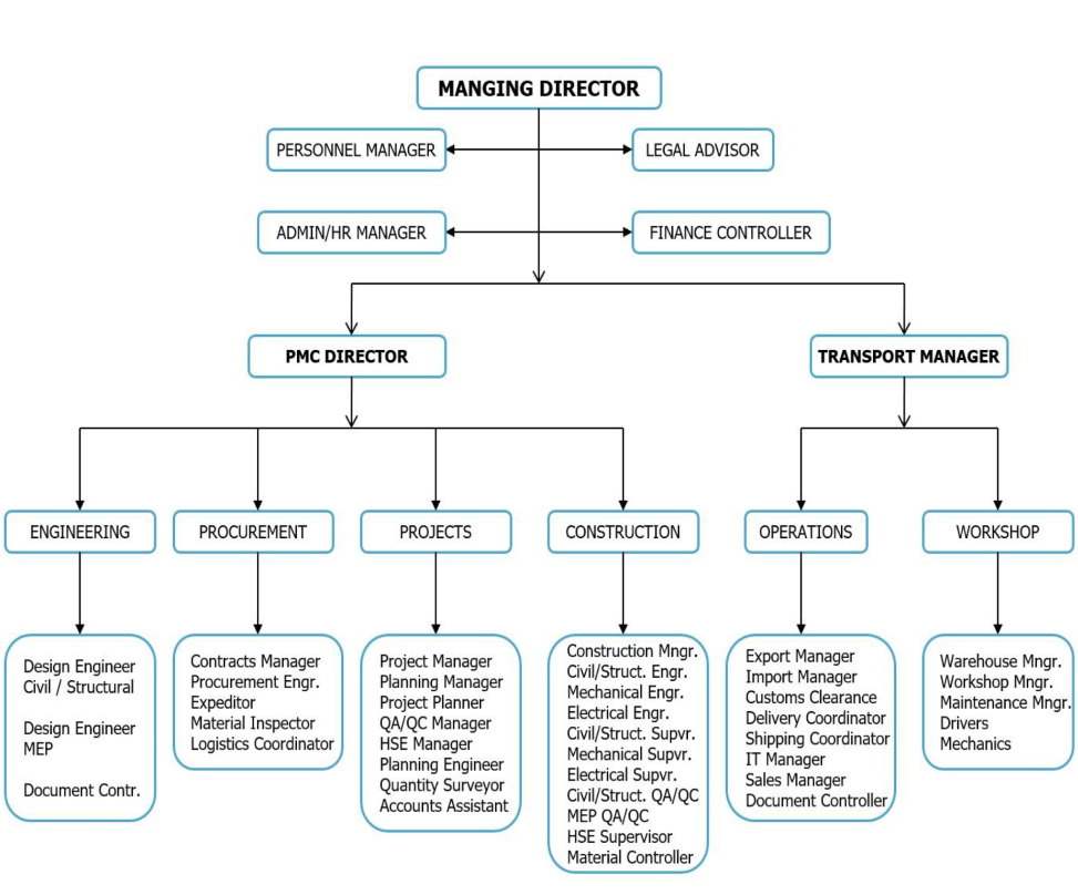
ORGANIZATION CHART

About us

We Road Runner Roadco believe, in the infrastructure industry the mentioned objectives and key results lead to significant improvements to success. We mainly focus on areas like project quality, business portfolio expansion, sustainability, worker engagement, innovation, stakeholder relationships, construction cost reduction, resource management, and consumer satisfaction.

Contact Info

Al Haramain, Ash Shamailyah district,
Al Khobar – 34429,  P.O Box  6179, KSA.

Phone: +966 13 82 44 44 8
Fax      : +966 13 82 44 44 7
Email  : info@roadrunner.com.sa